机场行业设备资产管理解决方案
- 分类:行业资讯
- 作者:
- 来源:
- 发布时间:2025-06-30 14:03
- 访问量:
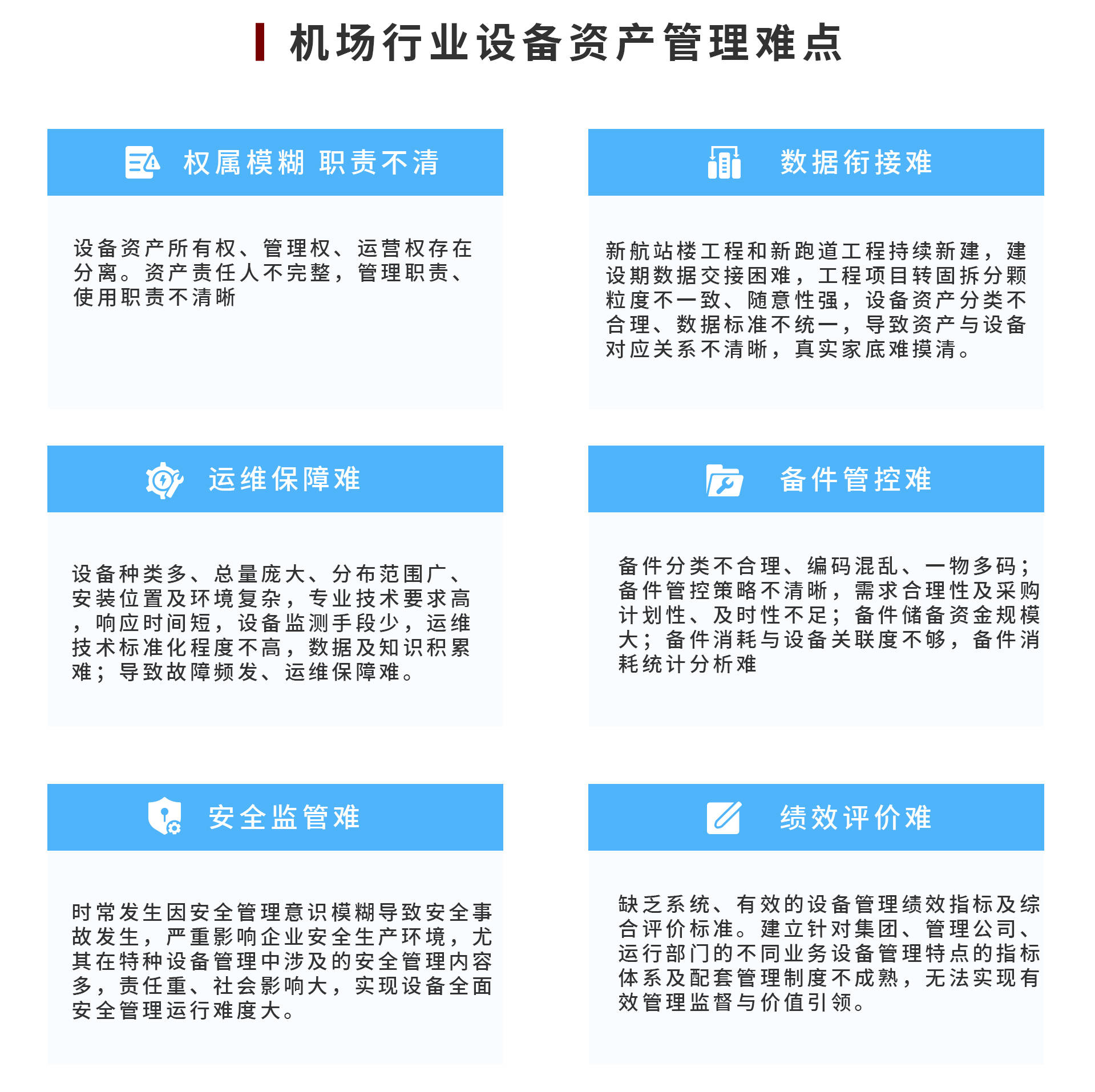
【概要描述】机场行业设备资产具有种类繁多、系统复杂、数量庞大等特性,管理不善易出现资产权属模糊、数据衔接困难、运维保障及备件管控复杂等难点,且安全监管与绩效评价也存在诸多挑战。基于这些痛点,中设智控整合设备资产管理业务体系、主数据建设、技术知识库搭建等服务,融合物联网、5G通信、云计算等技术,构建以数字化转型升级为依托的设备资产全生命周期管理解决方案。
机场行业设备资产管理解决方案
【概要描述】机场行业设备资产具有种类繁多、系统复杂、数量庞大等特性,管理不善易出现资产权属模糊、数据衔接困难、运维保障及备件管控复杂等难点,且安全监管与绩效评价也存在诸多挑战。基于这些痛点,中设智控整合设备资产管理业务体系、主数据建设、技术知识库搭建等服务,融合物联网、5G通信、云计算等技术,构建以数字化转型升级为依托的设备资产全生命周期管理解决方案。
- 分类:行业资讯
- 作者:
- 来源:
- 发布时间:2025-06-30 14:03
- 访问量:

机场行业设备资产具有种类繁多、系统复杂、数量庞大等特性,管理不善易出现资产权属模糊、数据衔接困难、运维保障及备件管控复杂等难点,且安全监管与绩效评价也存在诸多挑战。基于这些痛点,中设智控整合设备资产管理业务体系、主数据建设、技术知识库搭建等服务,融合物联网、5G通信、云计算等技术,构建以数字化转型升级为依托的设备资产全生命周期管理解决方案。方案涵盖设备资产信息化管理、运维管理、备件管理、运行监控与数据分析及安全合规管理等功能模块,通过建立数据库编码体系、制定预防性维护计划、精准管控备件库存、实时监测设备状态,为管理决策提供全面数据支撑。该方案既能提升设备资产安全性、可靠性与运作效率,实现全生命周期高效管理,又凭借众多机场行业落地案例经验,助力机场企业优化管理成本、保障运营顺畅,有效应对设备管理困境,推动机场运营高质量发展 。



中设智控设备资产综合管控系统通过集成所有的资产管理过程,将设备、设施、备品备件、易耗品及从业人员的知识和技能等作为企业资产,并通过软件技术进行管理,达到降低生产成本,优化生产能力和生产效率,增加产值,规范规章制度等目标;提升资产投资回报率和企业竞争力,帮助企业从有形资产上获得更佳业绩。



扫二维码用手机看
© 1999-2020 广东中设智控科技股份有限公司