资讯分类
装备制造行业设备管理解决方案
- 分类:行业资讯
- 作者:
- 来源:
- 发布时间:2025-06-30 14:19
- 访问量:
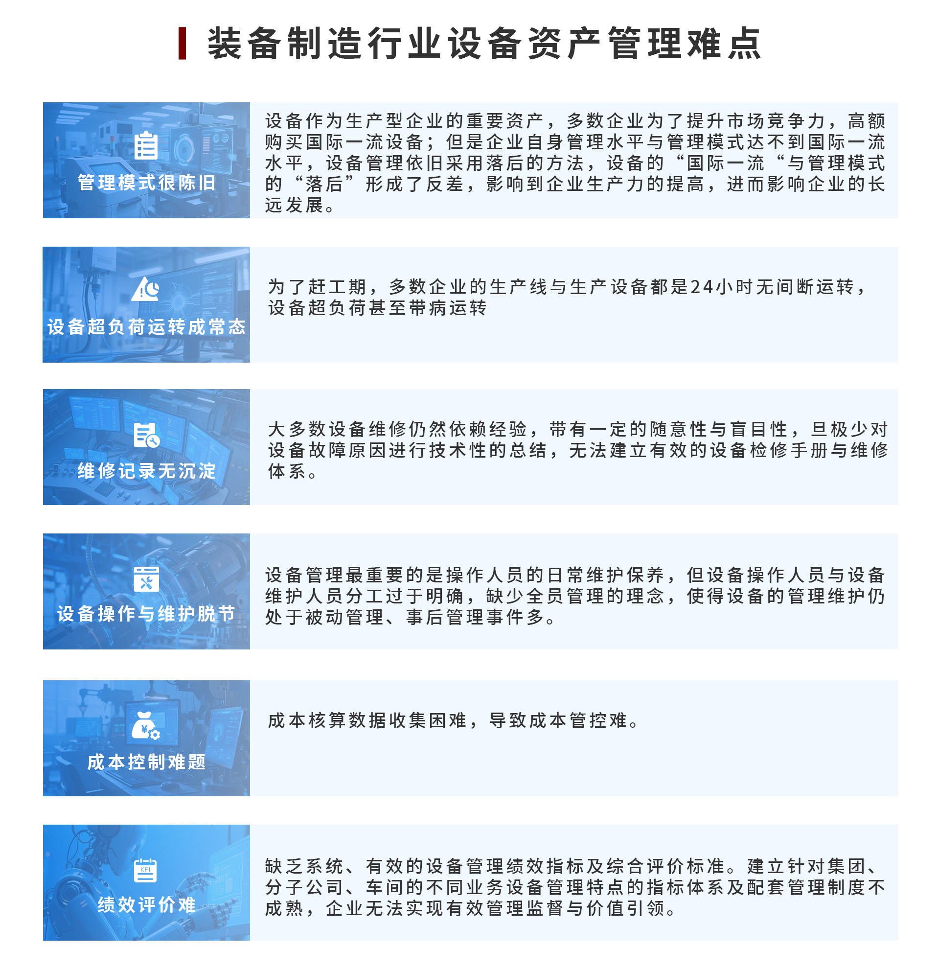
【概要描述】装备制造行业设备管理需覆盖采购到报废全周期,面临管理模式陈旧、设备超负荷运转、维修记录无沉淀等难点。中设智控依托 5G、物联网、大数据等技术,打造全生命周期设备管理方案。
装备制造行业设备管理解决方案
【概要描述】装备制造行业设备管理需覆盖采购到报废全周期,面临管理模式陈旧、设备超负荷运转、维修记录无沉淀等难点。中设智控依托 5G、物联网、大数据等技术,打造全生命周期设备管理方案。
- 分类:行业资讯
- 作者:
- 来源:
- 发布时间:2025-06-30 14:19
- 访问量:
详情

装备制造行业设备管理需覆盖采购到报废全周期,面临管理模式陈旧、设备超负荷运转、维修记录无沉淀等难点。中设智控依托 5G、物联网、大数据等技术,打造全生命周期设备管理方案。构建管理体系、主数据及检维修知识库,通过信息化 + 在线监测,实现设备实时状态跟踪、预防性维护及动态管理。具备设备透视图、点检保养等功能,已在多个大中企业落地,助力企业优化成本、沉淀维修经验、提升设备效率,解决管理脱节与绩效评价难题,驱动装备制造数字化转型 。






关键词:
扫二维码用手机看
上一个:
汽车行业资产全生命周期智能管理系统
下一个:
城市燃气行业设备完整性管理数字化解决方案
上一个:
汽车行业资产全生命周期智能管理系统
下一个:
城市燃气行业设备完整性管理数字化解决方案
© 1999-2020 广东中设智控科技股份有限公司